一、基础信息:
单位名称:榆树市展放水务有限公司;
组织机构代码:912201********CN6D;
法定代表人:于胜凯
联系电话:180****3052
单位地址:吉林省长春市榆树市五棵树镇临江村莫里库屯西南侧(榆树市林江污水处理有限公司办公楼二层)
二、排污信息:
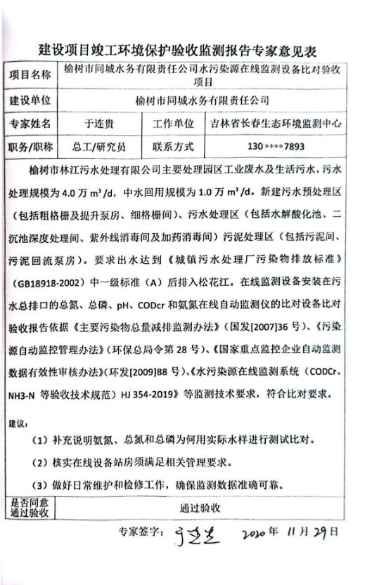
1、负责处理五棵树镇镇内生活污水以及五棵树工业园区内污水,处理达标后排放。
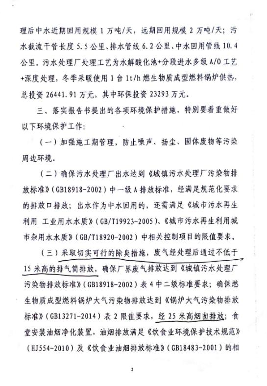
2、厂区占地面积为 69484.68m2,水厂设计规模近期为4.0 万 m3/d(处理后有 1 万 m3/d 中水回用),远期为 8.0 万 m3/d,采用分段进水多级AO工艺,出水执行一级A排放标准(《GB18918-2002》)。
3、主要排放污染物为:COD、NH3-N、TN、TP,设有一个总排放口,污水处理达标后排放至第二松花江。
4、COD核定排放总量403.6385吨/年;氨氮核定排放总量40.3638吨/年;总氮核定排放总量121.0915吨/年;总磷核定排放总量4.0364吨/年。
三、防治污染设施的建设和运行情况:
1、运行系统包括粗格栅、细格栅、初沉池、旋流沉砂池、水解酸化池、生化池、二沉池、深度处理间、紫外线消毒间、综合泵房、加药间、污泥脱水间、配电室、鼓风机房。
2、2025年1月1日至2025年12月31日,累计处理污水821.8076万吨,其中COD平均出水为27.3mg/L;氨氮平均出水为0.27mg/L;总磷平均出水为0.14mg/L;总氮平均出水为7.68mg/L,各项出水指标稳定,完全达到国家规定的一级A排放标准。
3、累计去除COD 3070.6吨,排放224.35吨;去除氨氮135.76吨,排放2.218吨;累计去除总氮 150.14吨,排放63.11吨;累计去除总磷 25.15吨,排放1.15吨;脱泥14599.52吨(全部委托三方规范化处置)。
4、出水水质自动监测各项数据时时上传,厂内化验室每日手工化验COD、氨氮、总磷、总氮、PH、悬浮物6项主要指标;委托三方检测项目COD、BOD、PH、总磷、色度、悬浮物、氨氮、总镉、总铬、六价铬、总砷、总铅、总汞、粪大肠菌群数、总氮、石油类、动植物油类、阴离子表面活性剂、甲基汞、乙基汞20项,每月上传;污泥监测每季上传;噪声、废气监测每季上传,以上所有监测数据上传至吉林省环保厅官方网站的国家重点监控企业数据信息公开平台公布。
四、建设项目环境影响评价及环境保护行政许可情况:






五、环保验收报告和在线监测比对报告:















六、排污许可证

编辑:王 鑫 复审:范晓光 终审:樊德军